Pull Up Resistor Input Roboteq Online Forum

I2c Pullup Resistors Not Working In Simulation Electrical

How To Achieve 35 Millivolts Peak To Peak With Normal Speech

Help On Nais Plc Wiring To Connect Multiple Npn Sensors

What Is Pull Up And Pull Down Resistor And Where To Use Them

Save The Earth One Resistor At A Time External Pull Up

I2c Devices Not Working On Omnibus F4 Pro Issue 1877
How To Use Digital Inputs On 2604 Controller

Interrupt Code Error Message Sending Twice
Tca9545a Asking For The Tca9545a Pull Up Resistor Setting

Hell Effect Sensor Question Yellow Bullet Forums

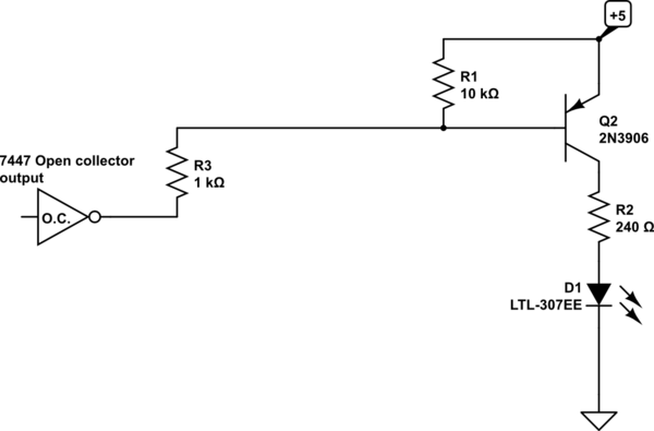
Purpose Of Pullup Resistor In Bjt Led Driver Circuit

What Is Pull Up And Pull Down Resistor And Where To Use Them
Pjrc Teensy Forum

Pjrc Store
Comments
Post a Comment